您现在的位置是:主页 > 软件教程 >
宝马 F 系列底盘车型编程过程超详细图文教程
2026-04-08 19:18:11软件教程 52人已围观
措施计划可通过下列措施补充:
* 进行改装和加装,参见 "改装和加装"
* 进行车辆操作,参见菜单 "车辆"
* 更换控制单元,参见 "更换 (更新) 控制单元"
* 编程控制单元
* 设码控制单元。
控制单元措施可以如下选择:
*在选项卡 "控制单元树" 下通过点击控制单元
*在选项卡 "编辑控制单元" 下通过直接选择措施或通过点击控制单元。
菜单 "编程"
要执行车辆编程 / 设码,按如下方式操作:
* 用 ISTA/P 读取车辆数据。 参见菜单 "对话" (创建新的对话)
在新建完对话之后,显示提示 "对话准备"
* 遵循提示,必要时记录下来,确认按钮 "OK"
显示对话框 "控制单元是否已更换"
* 确认按钮 "否",例外情况参见 "更换 (更新) 控制单元"
建立与车辆的连接:
在成功确定规定的关联环境后显示车辆细节。 显示在菜单 "编程" 下。
1 菜单 "编程"
2 集成等级 (实际),显示车辆的当前集成等级
3 开通代码状态,车辆中使用的或必要的开通代码状态
4 进度条,显示措施计划的确定过程
5 最后处理,显示 Progman 或ISTA/P 版本,通过它最后处理车辆。
6 集成等级 (工厂),显示了车辆生产时的集成等级
7 选项卡 "车辆详情"
提示:如果确定的规定的关联环境无措施,则按钮 "确定措施计划" 未被激活。
选项卡 "控制单元树":
控制单元树根据拓扑结构,形象显示车辆中所安装的控制单元。 每台控制单元都与相应的总线连接显示。 组合在一起的控制单元被显示在一个浅蓝的面积内。
1 菜单 "编程" 2 选项卡 "控制单元树"
3 按钮 "选择总设码",
车辆总设码已选择
4 按钮 "取消措施",在关联环境中确定的措施被删除
提示:可以不写入集成等级直接执行不受集成等级影响的措施 (例如硬盘升级)。 对此确认按钮"取消措施"。 删除所有借助关联环境确定的措施。 集成等级相关的控制单元措施可以不用手动方式选择。
选项卡 "编辑控制单元":
1 菜单 "编程" 2 选项卡 "控制单元处理"
3 编程,对控制单元编程
4 设码,对控制单元进行设码
5 更换更换 (更新) 控制单元
可以为控制单元直接选择提供的措施 ("编程"、"设码" 或 "更换")。
如果 ISTA/P 自动添加了措施 (例如在选择 "更换" 时设码),则复选框显示为灰色不可用。 措施无法手动去除。
点击 "编辑控制单元" 中控制单元或 "控制单元树" 中控制单元后的对话框。
选择控制单元,选项卡 "编辑计划" 后:
1 选项卡 "计划处理"
2 编程,对控制单元编程
3 设码,对控制单元进行设码
4 更换,更换 (更新) 控制单元
5 更换的后续处理,后续处理已更换 (更新) 的控制单元
对控制单元可用的措施是各不相同的。 根据所定义的是什么措施,可能因控制单元的不同而不同。
选择控制单元,选项卡 "操作列表" 后的截屏:
1 选项卡 "操作列表"
2 图标 "措施失败"
3 图标 "措施的缺少前提条件" 4 图标 "警告"
5 图标 "措施成功" 6 图标 "正在执行的措施"
7 图标 "已计划的软件措施"(例如设码)
8 图标 "已计划的硬件措施"
选择选项卡 "操作列表" 显示包括相应状态的已计划的措施。
选择控制单元,选项卡 "控制单元信息" 后的截屏:
1 选项卡 "控制单元信息"
2 控制单元的诊断地址
3 总线系统,控制单元连接到此处
4 控制单元零件号码
5 技术单位,控制单元中的软件版本
6 仍可编程,显示控制单元还可以编程的频率
7 型号,控制单元的规格
8 状态,已计划的措施
通过选择选项卡 "控制单元信息" 显示所选控制单元的信息。
选项卡 "操作列表":
1 菜单 "编程"
2 选项卡 "操作列表"
3 按钮 "确定措施计划"
"操作列表" 是所计划措施表格形式的总结。 这些措施也显示在 "措施计划" 中。 此外显示对控制单元的提示 (例如控制单元不可编程)。
菜单 "车辆":
通过切换到菜单 "车辆" 可以为措施计划补充下列措施:
* 进行改装和加装,参见 "改装和加装"
* 车辆操作 (硬盘升级,参见 "升级导航系统地图数据")。
1 选项卡 "改装",显示可用的改装和加装
2 选项卡 "车辆操作":
* 升级导航系统地图数据(硬盘升级)
* 输入车辆任务
* 选择总设码
3 菜单 "车辆"
要选择其他措施 (编程,设码),切换回菜单 "编程"。
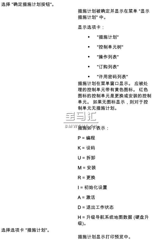
确定措施计划
打印预览中的措施计划:
1 选项卡 "措施计划",显示打印预览中的措施计划
2 选项卡 "控制单元树",会显示带有已计划的措施的控制单元树
3 选项卡 "操作列表",已计划的措施以表格形式显示
4 选项卡 "订购列表",显示要更换的控制单元和订货号
5 选项卡 "许可代码列表",显示所用的许可代码
6 按钮 "打印",打印措施计划
7 选项卡 "接受措施计划",执行措施计划,对车辆编程
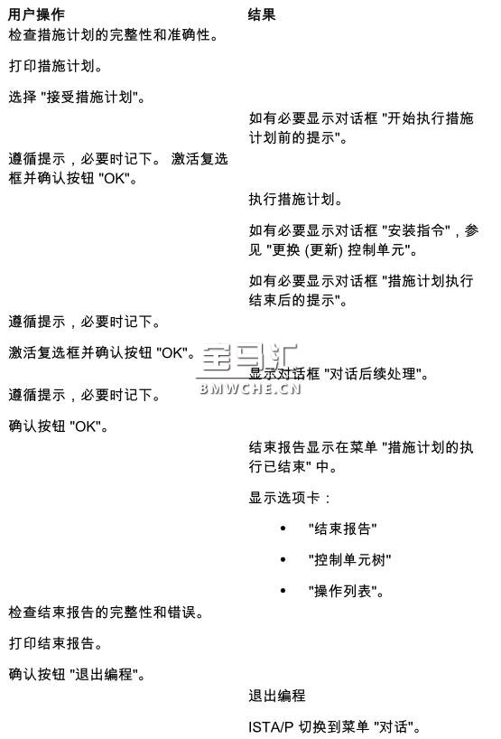
措施计划汇总了确定必须用于消除有故障的车辆状态的措施。 除了确定的措施,还会显示车辆细节、对话名和所用的 ISTA/P 版本。
执行措施计划,对车辆编程
* 进行改装和加装,参见 "改装和加装"
* 进行车辆操作,参见菜单 "车辆"
* 更换控制单元,参见 "更换 (更新) 控制单元"
* 编程控制单元
* 设码控制单元。
控制单元措施可以如下选择:
*在选项卡 "控制单元树" 下通过点击控制单元
*在选项卡 "编辑控制单元" 下通过直接选择措施或通过点击控制单元。
菜单 "编程"
要执行车辆编程 / 设码,按如下方式操作:
* 用 ISTA/P 读取车辆数据。 参见菜单 "对话" (创建新的对话)
在新建完对话之后,显示提示 "对话准备"
* 遵循提示,必要时记录下来,确认按钮 "OK"
显示对话框 "控制单元是否已更换"
* 确认按钮 "否",例外情况参见 "更换 (更新) 控制单元"
建立与车辆的连接:
在成功确定规定的关联环境后显示车辆细节。 显示在菜单 "编程" 下。
2 集成等级 (实际),显示车辆的当前集成等级
3 开通代码状态,车辆中使用的或必要的开通代码状态
4 进度条,显示措施计划的确定过程
5 最后处理,显示 Progman 或ISTA/P 版本,通过它最后处理车辆。
6 集成等级 (工厂),显示了车辆生产时的集成等级
7 选项卡 "车辆详情"
提示:如果确定的规定的关联环境无措施,则按钮 "确定措施计划" 未被激活。
选项卡 "控制单元树":
控制单元树根据拓扑结构,形象显示车辆中所安装的控制单元。 每台控制单元都与相应的总线连接显示。 组合在一起的控制单元被显示在一个浅蓝的面积内。
3 按钮 "选择总设码",
车辆总设码已选择
4 按钮 "取消措施",在关联环境中确定的措施被删除
提示:可以不写入集成等级直接执行不受集成等级影响的措施 (例如硬盘升级)。 对此确认按钮"取消措施"。 删除所有借助关联环境确定的措施。 集成等级相关的控制单元措施可以不用手动方式选择。
选项卡 "编辑控制单元":
3 编程,对控制单元编程
4 设码,对控制单元进行设码
5 更换更换 (更新) 控制单元
可以为控制单元直接选择提供的措施 ("编程"、"设码" 或 "更换")。
如果 ISTA/P 自动添加了措施 (例如在选择 "更换" 时设码),则复选框显示为灰色不可用。 措施无法手动去除。
点击 "编辑控制单元" 中控制单元或 "控制单元树" 中控制单元后的对话框。
选择控制单元,选项卡 "编辑计划" 后:
2 编程,对控制单元编程
3 设码,对控制单元进行设码
4 更换,更换 (更新) 控制单元
5 更换的后续处理,后续处理已更换 (更新) 的控制单元
对控制单元可用的措施是各不相同的。 根据所定义的是什么措施,可能因控制单元的不同而不同。
选择控制单元,选项卡 "操作列表" 后的截屏:
2 图标 "措施失败"
3 图标 "措施的缺少前提条件" 4 图标 "警告"
5 图标 "措施成功" 6 图标 "正在执行的措施"
7 图标 "已计划的软件措施"(例如设码)
8 图标 "已计划的硬件措施"
选择选项卡 "操作列表" 显示包括相应状态的已计划的措施。
选择控制单元,选项卡 "控制单元信息" 后的截屏:
2 控制单元的诊断地址
3 总线系统,控制单元连接到此处
4 控制单元零件号码
5 技术单位,控制单元中的软件版本
6 仍可编程,显示控制单元还可以编程的频率
7 型号,控制单元的规格
8 状态,已计划的措施
通过选择选项卡 "控制单元信息" 显示所选控制单元的信息。
选项卡 "操作列表":
2 选项卡 "操作列表"
3 按钮 "确定措施计划"
"操作列表" 是所计划措施表格形式的总结。 这些措施也显示在 "措施计划" 中。 此外显示对控制单元的提示 (例如控制单元不可编程)。
菜单 "车辆":
通过切换到菜单 "车辆" 可以为措施计划补充下列措施:
* 进行改装和加装,参见 "改装和加装"
* 车辆操作 (硬盘升级,参见 "升级导航系统地图数据")。
2 选项卡 "车辆操作":
* 升级导航系统地图数据(硬盘升级)
* 输入车辆任务
* 选择总设码
3 菜单 "车辆"
要选择其他措施 (编程,设码),切换回菜单 "编程"。
确定措施计划
打印预览中的措施计划:
2 选项卡 "控制单元树",会显示带有已计划的措施的控制单元树
3 选项卡 "操作列表",已计划的措施以表格形式显示
4 选项卡 "订购列表",显示要更换的控制单元和订货号
5 选项卡 "许可代码列表",显示所用的许可代码
6 按钮 "打印",打印措施计划
7 选项卡 "接受措施计划",执行措施计划,对车辆编程
措施计划汇总了确定必须用于消除有故障的车辆状态的措施。 除了确定的措施,还会显示车辆细节、对话名和所用的 ISTA/P 版本。
执行措施计划,对车辆编程
相关文章
随机图文
PSdZData_Full v63.3 2017年12月编程数据库完整版
一、基础信息 版本全称:PSdZData_Full v63.3 发布时间:2018 年上半年(适配 ISTA/P 3.59.0 / ISTA 4.12.4x) 文件大小:约 74GB(完整版含全部 SWFL 固件,支持 ECU 编程 / 刷新) 对应精简版:PSdZData_Lite v63.3(约 1GB,仅支持 FDL 设码 / 刷隐藏) 适配软件:E-Sys 3.27.x–3.30
v.4.41.40_PSdZData_Full 编程刷隐藏数据库完整版
2023年6月下旬更新的最新版v.4.41.40_PSdZData_Full完整版,用于e-sys编程和刷隐藏,适用于宝马F、I和G系列车型的数据库。 Psdzdata是数据库,不是软件,是E-sys软件所需要的数据,能够对汽车上的模块进行编程和固件更新。 完整版的 Psdzdata 和精简版的 Psdzdata有什么不同? 1、精简版本只是删除了所有SWFL(闪存固件文件)
v.4.38.30_PSdZData_Full 编程刷隐藏数据库完整版
2022年11月下旬更新的最新版v.4.38.30_PSdZData_Full,用于e-sys编程和刷隐藏,适用于宝马F、I和G系列车型的数据库。 Psdzdata是数据库,不是软件,是E-sys软件所需要的数据,能够对汽车上的模块进行编程和固件更新。 完整版的 Psdzdata 和精简版的 Psdzdata有什么不同? 1、精简版本只是删除了所有SWFL(闪存固件文件),只有
v.4.30.33_PSdZData_Full 编程刷隐藏数据库完整版
2021年7月下旬更新的最新版 v.4.30.33_PSdZData_Full,用于e-sys编程和刷隐藏,适用于宝马F、I和G系列车型的数据库。 4.30.33完整版 链接:https://pan.baidu.com/s/1fgcipV_fcvu6Xv38OP0Pvw
猜你喜欢
站点信息
- 文章统计: 607 篇文章
- 微信公众号:扫描二维码,关注我们


